Toggle navigation
ACCUEIL
VITRINE
Produits
Filières
ANNUAIRE
Entreprises
Institutions
Faitières
NEWS
Actualités
Evènements
RESSOURCES
Mon panier
Inscription Entreprise
Connexion
×
Connectez-vous à votre compte
Sign in with your email address.
connectuemoa
Mot de passe oublié?
Connexion
or
Magasin
or Login with
×
Réinitialiser le mot de passe
Enter your registered email address.
Confirmer
FR
Log in
My Wishlist (
0
)
MENU
ACCUEIL
VITRINE
Produits
Filières
ANNUAIRE
Entreprises
Institutions
Faitières
NEWS
Actualités
Evènements
RESSOURCES
MENU
ACCUEIL
VITRINE
Produits
Filières
ANNUAIRE
Entreprises
Institutions
Faitières
NEWS
Actualités
Evènements
RESSOURCES
FR
Log in
My Wishlist (
0
)
LA CULTURE ET LA TRANSFORMATION DU FONIO
Association des promoteurs Professionnels de Fonio
03/10/2018
Fonio Paddy
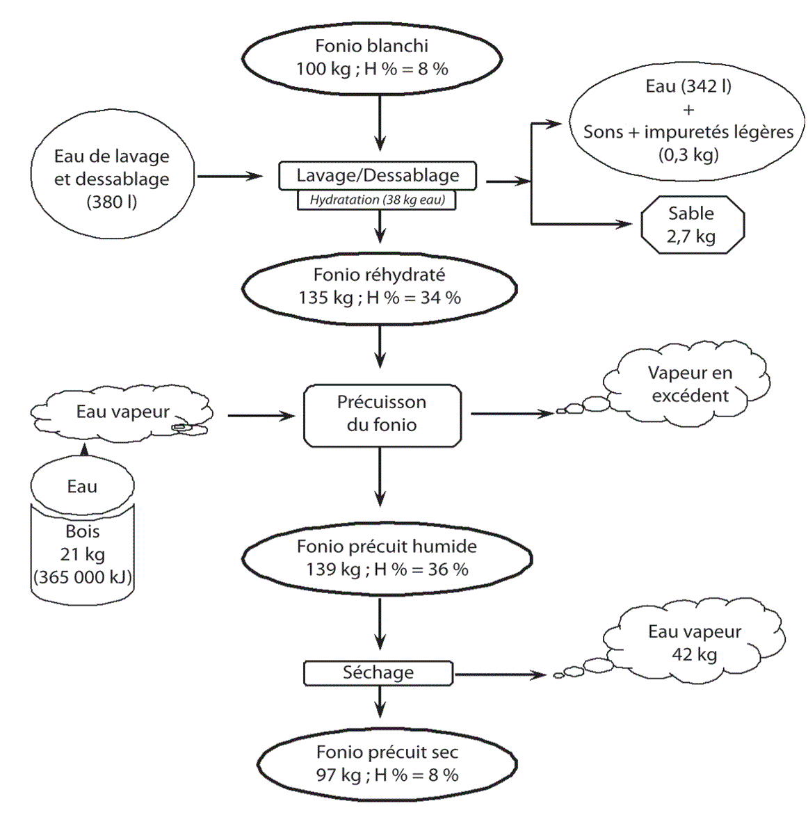
Processus de
pré
cuisson du Fonio
Processus de fabrication du Fonio en grain